Con este nuevo post voy a intentar acercaros el funcionamiento de los receptores de radio de una forma clara y sencilla, con algunos esquemas y maquetas que yo he mismo he elaborado. Vamos a ello.
Recibe el nombre de radiodifusión el conjunto de técnicas de emisión de ondas herzianas que permiten la transmisión de sonidos. En los estudios de las emisoras de radio los sonidos son convertidos en impulsos eléctricos para que puedan viajar hasta una antena emisora. Ésta se encarga de amplificar la señal y transmitirla en forma de ondas hasta los aparatos receptores que son los encargados de recibirlas y transformarlas en sonido.
Antena emisora.
REPRESENTACIÓN DE UN RECEPTOR SUPERHETERODINO DE CINCO VÁLVULAS Y DOS GAMAS DE ONDAS OM y OC.
Año 1955. Un condensador variable tándem sintoniza la frecuencia de las ondas recibidas en la antena y, a la vez, selecciona una frecuencia en un circuito denominado oscilador local. Una válvula triodo mezcladora, conversora y osciladora, mezcla las señales y las envía a un transformador filtro de FI (frecuencia intermedia), la señal resultante es amplificada por la válvula amplificadora FI y las envía al segundo transformador de FI. Este paso es muy importante en la sensibilidad y selectividad del receptor. La señal resultante pasa al detector, válvula detectora, donde extrae la señal modulada de frecuencia intermedia y la convierte en una señal de baja frecuencia: audio. En este paso está el control automático de volumen. La señal de audio procedente del paso anterior es amplificado por la válvula de potencia BF (baja frecuencia) para que el sonido pueda ser reproducido por el altavoz. Un transformador proporciona la tensión a filamentos de válvulas y alimenta de corriente continua al resto de circuitos a través de una válvula rectificadora y condensadores de filtro.

Esquema teórico con nombre de los componentes.

Maqueta demostrativa con la situación de componentes.
Esta maqueta demostativa la he construido con materiales reciclados de aparatos de radio muy antiguos y están colocados en orden de funcionamiento, el cableado es dibujado. Esto me sirve para explicar el funcionamiento de los receptores y dar a conocer los componentes cuando hago exposiciones o asisto a alguna feria. Tiene mucha aceptación sobre todo en aquellos que no han conocido estos aparatos de antaño.

Radio Philips 521V www. jllacer.com

Radio Philips 521V, Componentes y cableado.www.nvhr.nl

Radio Philips 521V. www. jllacer.com
EL RECEPTOR A TRANSISTORES: CÓMO FUNCIONA
Los diminutos transistores inventados por los laboratorios Bell de EE UU en el año 1948 sustituyeron a las voluminosas lámparas utilizadas tradicionalmente en la radio. Pueden funcionar como amplificador de señales, oscilador, conmutador o rectificador.


Transistores y diodo.
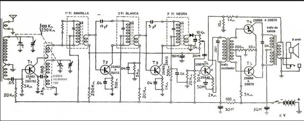
REPRESENTACIÓN DE UN CIRCUITO SUPERHETERODINO A TRANSISTORES
Es el característico que se montaba en el año 1960, funciona con cuatro pilas 6 voltios, cinco bobinas, seis transistores, un diodo y dos transformadores para el sonido. Las ondas son captadas por la antena de ferrita montada en el interior del aparato y son sintonizadas por el condensador variable, tándem. El primer transistor funciona como oscilador conversor, el segundo y tercero como amplificadores de frecuencia intermedia FI. A continuación encontramos el diodo detector, el transistor cuarto funciona como preamplificador y el cinco y seis como amplificadores de potencia cuya salida se conecta al altavoz a través del transformador de salida. Veamos:

Esquema teórico y componentes.

Circuito impreso, antena ferrita, tándem, bobinas, transformadores y más componentes.


Radio transistores de la década de los 60 Lavis y Herfor.
Estos aparatos al ser portátiles y de reducidas dimensiones era muy común llevarlos al estadio de fútbol, al campo, a la playa, incluso se vendían con una robusta funda de cuero para facilitar su transporte y protegerlo de las caídas.
Mi pretensión con este post es tratar de acercaros a entender un poco más el el funcionamiento delos receptores de radio. Si lo he conseguido me daré por satisfecho.
HEY ME GUSTO BIEN MUNCHO TU CATEDRA ACERCA DE LA RADIODIFUSION , AVER SI PUEDES POSTEAR MAS SOBRE COMO HACER UN PEQUEÑO RADIO CON MAS INFORMACION DETALLADA.GRACIAS.
Me alegra mucho que te guste mi blog de Radios en miniatura, periodicamente voy publicando como reproduzco y construyo nuevos modelos,normalmente aprovecho diversos materiales recuperados de otros aparatos para adaptarlos a estos modelos.Cada uno es distinto, en el blog encotrarás diversos esquemas de estos aparatos, si deseas alguna otra información mus gustoso te atenderé. Muchas gracias por tu interés por la radio. Saludos.
Me gusto la exposición, felicitaciones. yo soy aficionado, me encantaria saber el funcionamiento mas detallado, quizás que resaltes en color o con flechas el recorrido de la señal por donde entra por donde atraviesa donde se mezcla y por donde sale. Gracias
Excelente síntesis muy didactico y mucha paciencia para la publicación, mis mas sinceras felicitaciones.
Muchas gracias por su comentario y por su interés po la radio.